XJ81 / DD6 6.0 litre - Startar inte.
Du har inte behöriget att skriva inlägg här.
XJ81 / DD6 6.0 litre - Startar inte.
Stannade vid macken för att tanka, men när jag skulle starta så slant jag på nyckeln så den hann inte starta, startmotorn drog igång men inte mer. Nästa gång jag vred på så hände ingenting.Symptom:
Ställer tändningen i läge 2, alla lampor tänds, slocknar som vanligt igen, man hör hur alla system virrar igång. Drar nyckeln till startposition men ingenting händer förutom ett klick. Startmotor går inte.
Batteriet är OK, jag har även testat med annat batteri.
Jag har lagt växelföraren i neutral, samt även lagt i och ur parkeringsläge flera ggr.
Jag har bytt nyckel och joxat runt i tändlåset utifall det är dåligt.
Nästa steg är att knacka försiktigt på startmotorn ifall den har fastnat i konstigt läge.
Hittade också att testa att dra runt motorn vilket också kan lossa på saker som fastnat. Vad är lämpligt att ta tag i för att dra runt motorn?
Alla mina verkstadsmanualer etc är för xj40 med den raka sexan i. Fick tipset att skaffa verkstadsmanual för XJS med v12an i. Rikt illustrerade beskrivningar gör det enklare. (Många gamla trådar på div forum finns kvar, men de tillhörande bilderna ramlar bort med tiden.)
Var sitter relät för startmotorn, hur ser det ut?
Vad ska man tänka på innan man kortsluter det relät för att försöka dra runt startmotorn på det viset? Koppla bort bränslepumpen eller nå?
Något annat man kan testa att göra?
sv: XJ81 / DD6 6.0 litre - Startar inte.
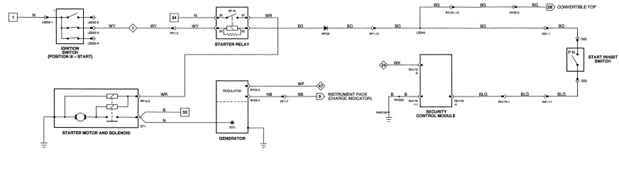
HejDet kan vara startrelät som sitter pä höger framskärm se bild, det är ljusblått. Det kan vara relät vid växelspaken som hänger sig och det kan vara startmotorn som inte vill längre. Jag bifogar elschemat för startkretsen, Jag tror inte att du skall behöva vrida runt motorn för hand då skulle den ha låst sig och det är inte troligt. Du behöver inte göra något särskilt när du prövar att starta bara kortslut relät.
MVH
Gerry
sv: XJ81 / DD6 6.0 litre - Startar inte.
Mittenbilden är lite för liten för att se :)De är ljusblå flera av dem, men med med svart, grön, gul samt vit botten respektive.
Ett annat problem är att jag råkade dra av skruv som håller fast pluspolskabeln till batteriet. Har löst det temporärt med svetstång. Vad är det för liten sladd som sitter fast i pluspolskabeln?
hoppas bilderna går att se.
sv: XJ81 / DD6 6.0 litre - Startar inte.
HejStartrelät skall vara det längst till vänster på din bild. Sladden på batteriet är definitivt inte original vet inte vad den har matat för något.
MVH
Gerry
sv: XJ81 / DD6 6.0 litre - Startar inte.
Hur har det gått?sv: XJ81 / DD6 6.0 litre - Startar inte.
Fortfarande ingen lycka efter att ha kortslutit relät. Har dock hittat en vit sladd med röda ringar på som kommer nerifrån startmotorn till. Om man ger den pluspol så borde det dra igång startmotorn utan att det är någon annan elektronik ivägen. Detta enligt union jack, om jag fick ner det på papper rätt :)Ska finnas en plus-plint nånstans på torpedväggen att koppla upp mot, men jag hittar den inte.
Så istället för det så kan jag sätta batteriet på marken, sen sätta startkabel till jord och sen plus till röd och vit kabel.
Lutar nog åt att man får bogsera den nånstans
sv: XJ81 / DD6 6.0 litre - Startar inte.
HejDet är rätt kabel den röd-vita går direkt till startmotorn. Får den plus så skall startmotorn gå till, gör den inte det är felet i den.
MVH
Gerry
sv: XJ81 / DD6 6.0 litre - Startar inte.
Samma som tidigare, bara ett klickande när man ger startmotorn ström. Den behöver sålunda bytas.Tack för all hjälp så långt :)
sv: XJ81 / DD6 6.0 litre - Startar inte.
Det kan också vara ärgade kontakter. Både i och utanpå startmotorn. Eller stitna kol.Staffan
sv: XJ81 / DD6 6.0 litre - Startar inte.
Det kan också vara ärgade kontakter. Både i och utanpå startmotorn. Eller stitna kol.
Staffan
Jag funderar på att skaffa en "gear reduction starter", kanske lite dyrt till den här gamla slitna, men å andra sidan så får jag en startmotor över att renovera och sälja.
Vad som än är fel så måste gamla startmotorn bort först, ska undersöka den innan jag beställer ngt en med utväxling.
http://bernarde...js/starter/index.htm
https://www.you.../watch?v=3tN3vhIW3Fc
sv: XJ81 / DD6 6.0 litre - Startar inte.
Börjat plocka bort avgassystemet, men nycklarna passar inte riktigt, nyckel 14 går inte riktigt på. De två jag har fått bort mäter 14,2-14,3 tvärsöver flatsidorna.Tänkte skaffa nya rostfria muttrar, men om de inte är metriska, vad är de då? Bilen är från 94, så de borde verkligen vara. Gängorna är inte jättefina så vill gärna byta. De kanske bara är misshandlade/välanvända.
Finns det något knep att komma åt den främre, yttre muttern? Man kommer åt den ovanifrån med en ringnyckel, men väldigt lite utrymme. Tänkte skaffa en spärr-ringnyckel. Ska man komma åt den underifrån behövs väl en ganska lång flexibel förlängning?
sv: XJ81 / DD6 6.0 litre - Startar inte.
HejMuttrarna är original låsmuttrar av koppar JZN100024. Det finns en specialnyckel se bild som skall kunna användas på främre muttern. Den lagerhålles av Performance Tools och har nr PTOW1189C. Nyckelvidd 9/16".
MVH
Gerry
sv: XJ81 / DD6 6.0 litre - Startar inte.
Hittade verktyget för 145 kronor, muttrar för £2.80.Bara att beställa!
Stort tack :)
sv: XJ81 / DD6 6.0 litre - Startar inte.
http://www.jag-...xj-s/08-Exhaust.htmlsv: XJ81 / DD6 6.0 litre - Startar inte.
Äntligen fått bort startmotorn, har prioriterat andra bilar ett tag, men nu så. Sista bulten, den övre, är lite krånglig som man kan utläsa på diverse forum.Den är 12-kantig och i tumstorlek 7/16". man kommer åt den "bakifrån" och man kan inte se den om man är under bilen, men inte komma åt den ovanifrån. Lösningen är så att en står uppe och tittar ner på bultskallen och dirigerar. Man kan ta hjälp av en pinne och med den peta på hylsan på bultskallen, sen ropa på den andre att börja skruva loss. Man ser bultskallen genom att följa automatoljesticksröret neråt med blicken, sen finns bulten nedanför och ca 5 cm åt "vänster" (dvs åt bagaget till.)
I många forum så har jag läst att man behöver väldigt långa förlängningar och att man ska flytta på växellådan och diverse värmesköldar och jag minns inte allt. Lösningen var kanske mycket enklare. Bifogar bild på verktyget vi använde. Spärrskaft i storlek 3/8", en förlängning på det, en universalknut och sedan hylsa, Hylsan kostade 10:-, sitter dåligt i universalknuten så var tvungen att tejpa fast den.
Jag satte i den undre bulten igen och drog åt litegrand innan jag tog bort den övre helt. Mest som försiktighetsåtgärd, startmotorn väger 4,5 kilo och jag ville inte ha den i ansiktet.
I övrigt:
Verktyget som Gerry tipsade om, PTOW1189C, fungerade bra förutom att det inte var muttern som skruvades av från pinnbulten, snarare hela pinnbulten som kom ut och då fastnar man med just det där verktyget. Jag har köpt kråkfot i rätt storlek, fastnar inte. Spärr-ringnyckenl fungerade inte heller.
Övriga bultar och skruvar var inga problem att hitta eller få bort.
---
Själva startmotorn då,
Inte så konstigt att den inte går, kabeln mellan solenoiden och själva motorn har brunnit av.
Tänderna ser inte ut att vara skadade? bifogar bild.
Ser inga metallspån nånstans runt drevet.
Så, dags att handla ny motor kanske, eller bara byta kabel.... ?
Tror inte att några säkringar har gått (okulärbesiktigat men inte mätt upp). Är det något man ska kolla extra noggrant när den eldat upp sin kabel?
sv: XJ81 / DD6 6.0 litre - Startar inte.
Verktygsbilden kom inte med av nån anledning.... Testar igenDen fina vaxduken med citroner på följde med i bagaget när vi köpte S-type :)
sv: XJ81 / DD6 6.0 litre - Startar inte.
Gratulerar!Har du plockat isär den för att leta erter orsaken?
Vad har Gerry Winberg tagit vägen?
Staffan
sv: XJ81 / DD6 6.0 litre - Startar inte.
Jag är snart tilllbaka med tips om JagDroid, reparation av trasiga gängor mm!MVH
Gerry
sv: XJ81 / DD6 6.0 litre - Startar inte.
Av någon anledning får jag inte notiser när folk svarar i den här tråden, trots att jag kryssat i det alternativet.Hursom, jag plockade isär den häromdagen, en av permamentmagneterna är sprucken, täckplåten som sitter över den är skadad av spolen som roterat mot den.
Spolen också ytskadad, har dock inte mätt upp den.
Så, det är nog inte så mycket att göra med den. Till vissa försäljare man kan skicka den i retur för att få ner priset på en begagnad.
Om spolen kortsluter mot plåten inne i.... kortslutning som då steker kraftkabeln?
sv: XJ81 / DD6 6.0 litre - Startar inte.
HejDet verkar på din beskrivning att startmotorn hängt med runt när motorn har startat. Då kastas rotorn lindning ut alternativt har du haft uttjänta bussningar. Vad jag vill säga med det är att kontrollera startkretsen innan du monterar en ny startmotor så att du inte har en fast + utan att den försvinner när du släpper tändningsnyckeln eller alternativt startknapp.
sv: XJ81 / DD6 6.0 litre - Startar inte.
Hej
Det verkar på din beskrivning att startmotorn hängt med runt när motorn har startat. Då kastas rotorn lindning ut alternativt har du haft uttjänta bussningar. Vad jag vill säga med det är att kontrollera startkretsen innan du monterar en ny startmotor så att du inte har en fast + utan att den försvinner när du släpper tändningsnyckeln eller alternativt startknapp.
Stort tack för input. Ska mäta om jag har spänning mellan röd/vit kabel och jord.
Visar inlägg 1 till 21 av 21 totalt.

